
時間:2024-03-29| 作者:Admin
哎呀,電動剃須刀這種神奇的小玩意兒,真的是男士們生活中的小助手呢!每個男人都想擁有屬于自己的電動剃須刀。
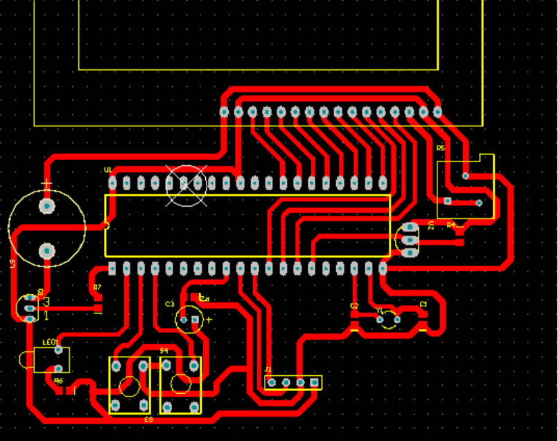
艾能微科技開發設計電動剃須刀電路板方案,需要請咨詢。
首先,電動剃須刀簡直就是男士們的福音!有了電動剃須刀,你不再需要忍受手動剃須刀那種磨磨唧唧的痛苦,
只需要輕輕按下開關,電動剃須刀就會迅速而輕柔地幫你解決胡子問題。它的刀片設計得非常銳利,配合無刷電機高頻
轉速,一鍵控制,能夠輕松刮掉胡子,
同時又不會傷害到皮膚,真是太貼心了!
而且,電動剃須刀還非常方便攜帶哦!無論是出差、旅行還是上班,只要把它放在包里,隨時隨地都可以使用。
再也不用擔心因為沒有剃須刀而顯得邋里邋遢了,隨時隨地都能保持清爽的形象。
不僅如此,電動剃須刀還有一些高級的功能呢!
比如電動剃須刀還帶有按摩功能,能夠在剃須的同時給皮膚進行按摩,讓肌膚更加光滑細膩。
還帶有智能感應系統,能夠根據不同的皮膚類型和胡須密度自動調整剃須力度,
真是太智能了!
總而言之,電動剃須刀絕對是男士們不可或缺的好幫手!它不僅能夠輕松解決胡子問題,還能帶來舒適的使用體驗
艾能微科技設計開發電動剃須刀電路板方案